祝贺!我会多家会员单位入选工信部《2024年安全应急装备应用推广典型案例名单》
时间: 2024-08-22 09:39:01 来源: 会员部 作者: None

日前,工业和信息化部办公厅印发了《关于公布2024年安全应急装备应用推广典型案例名单的通知》,要求各地工业和信息化主管部门和有关单位结合实际,借鉴经验做法,积极宣传推广,在技术创新、应用落地、政府服务等方面对入选项目加大支持力度,推动安全应急产业创新发展。
我会共有14家会员单位的装备产品和应用案例入选名单。他们分别是:深圳市城市公共安全技术研究院有限公司(常务理事单位)、中航通飞华南飞机工业有限公司(理事单位)、赛飞特工程技术集团有限公司(理事单位)、三一汽车制造有限公司、安徽砺剑防务科技有限公司、河北微探科技有限公司、南京正泽科技股份有限公司、北京安氧特科技有限公司、中国船舶重工集团应急预警与救援装备股份有限公司、航天科工惯性技术有限公司、中国电建集团西北勘测设计研究院有限公司、广州市声讯电子科技股份有限公司、北京航景创新科技有限公司、上海合时智能科技有限公司。向他们表示祝贺!
希望广大会员再接再厉,开拓进取,持续在安全应急领域发挥积极作用,为我国灾害防御事业贡献力量!
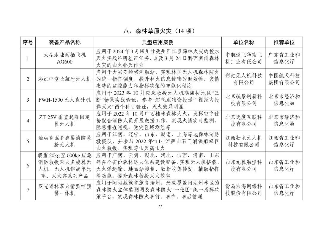
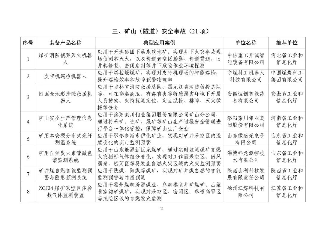
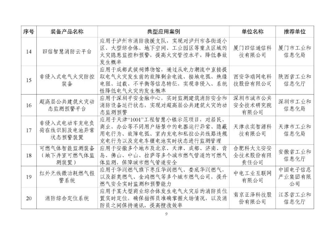
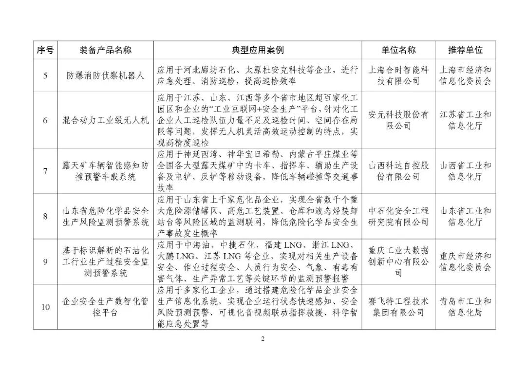
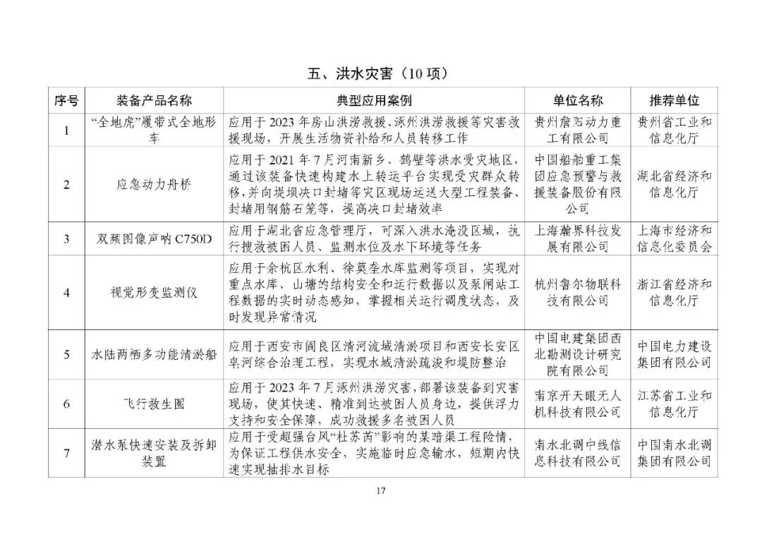
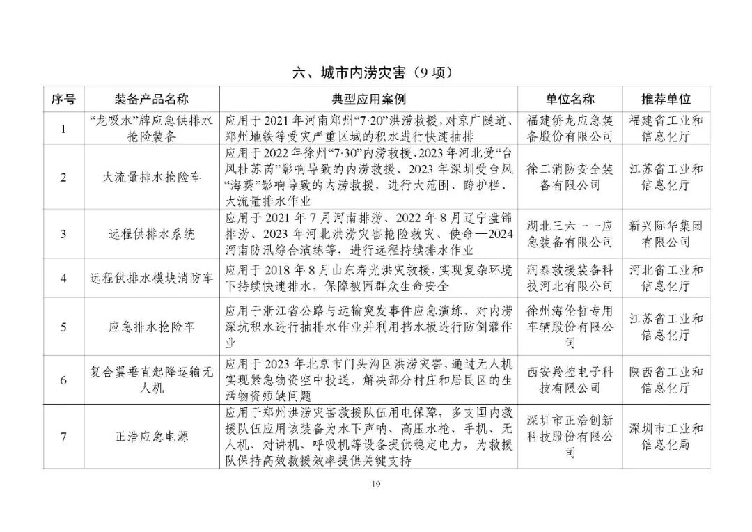
《2024年安全应急装备应用推广典型案例名单》如下:


























